EA content is the information that fuels the evolution engine for an enterprise. As a discipline, EA is evolving and maturing. More innovation is needed to help organizations adopt and adapt so that they may more easily treat EA content development and maintenance with as much rigor as any other engineering project. Specific innovations needed include better tool support for integrated models and extensible metamodels. Additional standardization of concepts and improved modeling formalisms could also help make EA development easier and the resulting architectures more powerful. EA content must be accurate, precise, and well-integrated to fully realize its mission to support decision making by leadership, business, and engineering components within the enterprise. Metamodels encourage precision and integration in EA content, which in turn supports improved communication, analysis, and defensible decision-making.
Lyn Uzzle, 2009
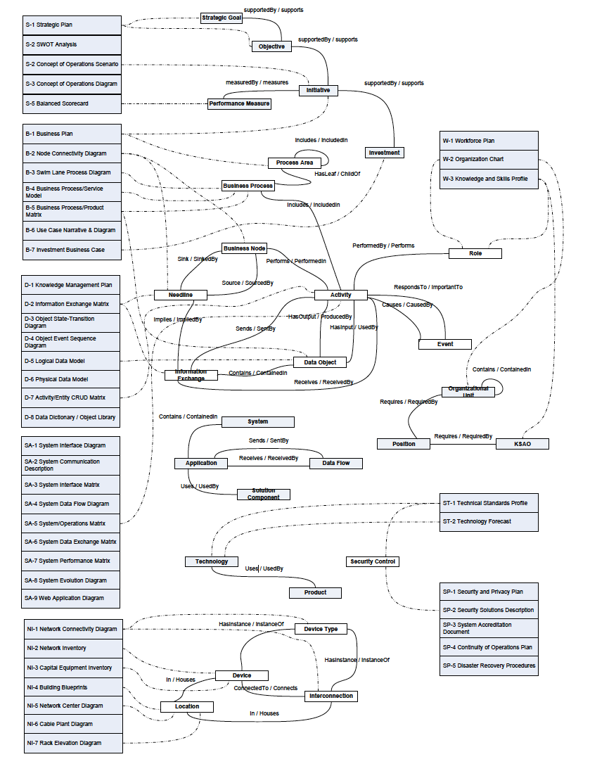
The EA3 Metamodel was originally developed by Lyn Uzzle to support the use of the EA3 approach in one specific context using a bottom-up approach based on tool capabilities and reporting obligations. The metamodel was published in the Journal of Enterprise Architecture in February 2009, where it was described in a conceptual and diagrammatic form.
The Consolidated EA3 Metamodel is under development. It will be based upon but alo expand Uzzle’s metamodel.
The EA3 Core Concepts
The EA3 Framework has five major sub-architecture areas or layers. Each layer is focused on a specific set of concerns and encompasses several artifacts that describe the concerns of the layer. The layers defined in the EA3 Framework are:
- Strategic Goals and Initiatives
- Business Products and Services
- Data and Information
- Systems and Applications
- Networks and Infrastructure
There are also three “threads” that affect and involve all five of the sub-architecture layers:
- Security
- Standards
- Workforce
Each layer and thread is described briefly the following in terms of its conceptual basis, the EA3 products or artifacts supported in the metamodel, and the related portions of the metamodel. Not all of the EA3 products are included in the current metamodel.
Strategic Goals and Initiatives Layer

In the EA3 Metamodel, the Strategic Goals and Initiatives layer contains information from the work products of strategic planning and performance measurement planning. Complete EA3 Strategic Goals and Initiatives artifacts such as the Strategic Plan or Concept of Operations are not explicitly represented in the strategy layer. Instead, elements of those artifacts, especially elements of the S-1 Strategic Plan, are collected and interrelated using the concepts described below and illustrated as entities or classes in Figure 1.
The Strategic Goals and Initiatives layer concepts include:
- Strategic Goal – a statement of organizational intent.
- Objective – an achievable, measurable increment of progress towards fulfilling one or more strategic goals.
- Initiative – a project or program to be executed to meet one or more objectives.
- Investment – a business case, budget, and related items needed to execute one or more initiatives.
- Performance Measure – a quantifiable indicator applied to one or more initiatives that helps the organization to determine the extent to which its investments are properly supporting its initiatives and the extent to which the initiatives are effective in achieving objectives to meet goals.

An extended metamodel at the Strategy Layer could include related concepts:
- Mission – …
- Vision – …
- Enterprise Roadmap – …
- Strategic Outcome – …
Strategy Layer concepts can be related to concepts in other layers. Some relevant examples include:
- A Strategic Goal or Objective can be assigned to a Workforce Layer Organizational Unit.
- An Investment can be managed by a Workforce Layer Organizational Unit.
- An Initiative, Investment, or Performance Measure can be mapped to business layer concepts which it supports.
- A Performance Measure can be mapped to a measurement plan or an external model such as the FEA Performance Reference Model.
Business Layer

The EA3 Framework’s Business Layer encompasses business processes and the flow of information to and from external stakeholders and within the organization. The EA3 artifacts at the Business Layer which are supported by the proposed metamodel include:
- B-2 Node Connectivity Diagram – implemented as simple node objects with interconnections to represent needlines (a needline is an abstraction of one or more information exchanges between nodes).
- B-3 Swim Lane Process Diagram – implemented using tool support for Business Process Modeling Notation (BPMN) or UML activity models.
- B-4 Business Process/Service Model – implemented as a hierarchy of process areas in which leaf-level nodes correspond to BPMN models.
- B-5 Business Process/Product Matrix – implemented as a matrix mapping processes to persistent data objects or information products, with matrix cells indicating input and output relationship types.
The concepts embodied in these Business Layer artifacts include:
- A Process Area represents a collection of Business Processes. The set of Process Areas for the enterprise represent a taxonomy of business functions for the enterprise.
- The Business Process is a set of activities, events, roles, inputs, outputs which may use and produce data or information and may depend on the use of applications.
- Information Exchanges are flows of information between activities within or between business processes which may cross organizational boundaries.
- Persistent Data Objects are those which are produced and used by activities which are retained by the enterprise.
- A Business Node in the B-2 Node Connectivity Diagram represents a collection of Activities and connects to other nodes via Needlines.
- A Needline in the B-2 Node Connectivity Diagram represents a collection of Information Exchanges.
Business Layer concepts can be related to concepts in the Strategy, Data, and Systems and Application Layers as follows:
- A Process Area can be the responsibility of an Organizational Unit from the Workforce Layer.
- A Process area can be the focus of a Strategy Layer Investment or Performance Measure.
- A Process Area can be mapped to an external model such as the FEA Business Reference Model.
- A Role can be mapped to one or more Organizational Units or Positions from the Workforce Layer.
- An Activity can be mapped to supporting application(s) from the Systems/Applications Layer.
- An Information Exchange is represented in a D-2 Information Exchange Matrix in the Data Layer.
- A Data Object (in a BPMN model) can be described by one or more Data Layer classes or entities.

Data Layer
The EA3 Data Layer includes conceptual, logical, and physical representations of the persistent information managed by the enterprise. There are explicit connections to both the Business and Systems and Applications Layers. EA3 data artifacts currently supported in the EA3 Metamodel include:
- D-2 Information Exchange Matrix – mapping needlines to sending and receiving process activities and supplying additional attributes such as frequency, format, and security/privacy requirements.
- D-5 Logical Data Model – identifying the entities/classes, their attributes, and relationships
- D-6 Physical Data Model – identifying the mapping of logical data model components onto relational or other data management technologies.
Data Layer concepts include:
- Entity (class) – a category of data to be managed that typically has inherent aspects to be managed as attributes.
- Attribute – a property of an entity (class) such as name, size, color.
- Relationship – an explicit connection between entities or classes.
- Table – a physical data model component in which entities or relationships are stored.
- Column – a component of tables used to house attribute values.
Data layer concepts can be related to Business Layer and System Layer concepts in the following ways:
- Entities can be contained within Data Objects defined in the Business Layer.
- Entities can be included in or mapped to the Enterprise Data Models based on the FEA Data Reference Model.
- Tables can be managed by Applications.
Systems and Applications Layer

The Systems and Applications Layer contains information which describes function, structure, and organization. EA3 systems and application artifacts currently supported in the EA3 Metamodel include:
- SA-1 System Interface Description illustrating logical or physical interconnections among systems or applications.
- SA-2 System Communications Description augments the SA-1 with specific communications technology assignments.
- SA-3 System-System Matrix identifies the status of planned or existing interfaces among systems or applications.
- SA-4 System Data Flow Diagram decomposes systems into applications and applications into communicating functions.
- SA-5 System/Operations Matrix maps functions from the SA-4 models to activities from the B-3 models.
The Systems and Applications Layer concepts include:
- Application – a unit of functionality (which could be available as a service accessible to other applications or as a traditional application accessible to humans).
- System – a collection of applications.
- Data Flow – a relationship representing one or more data exchanges among applications.
- Solution Component – a part of an application, system, or data store that may be managed separately (such as a COTS product used by one or more applications or systems).
Concepts in the Systems and Application Layer can be related concepts in other layers as follows:
- Applications and Systems can be provided by Investments that are defined in the Strategy Layer.
- Applications can be used by Activities in the Business Layer.
- Applications can manage data in Tables defined in the Data Layer.
- Applications and Systems can be hosted on platforms in the Networks and Infrastructure layer.
- Solution Components can be dependent upon or built using technologies identified in the Standards Layer.
Networks and Infrastructure Layer

The Networks and Infrastructure Layer documents planned and actual physical infrastructure components. The EA3 artifacts supported in the metamodel include:
- NI-1 Network Connectivity Diagram – illustrating physical network connections and device types in the network.
- NI-2 Network Inventory – enumerating actual instances of hardware and software installed on the network.
Networks and Infrastructure concepts include:
- Device Type – a category of device such as server or router.
- Device Instance – a specific item of a particular device type such as the desktop PC named “DTXXX123.”
- Device Interconnection – a physical connection such as LAN or wireless.
- Device Location – a geographic or facility location for a device.
Workforce Thread

The Workforce “Thread” a major element of the EA3 framework that affects and involves all five layers (Strategy, Business, Data, Systems, Networks) describes the structure, organization, and skills needs of the enterprise from the human resources perspective. EA3 Workforce Thread artifacts include:
- W-1 Workforce Plan describing an organization’s plans for hiring, retaining, and developing its workforce.
- W-2 Organization Chart depicting the reporting structure of the organization.
- W-3 Knowledge and Skills Profile mapping positions within the Organization Chart to required levels of knowledge, skills, abilities, and other qualifications.
Workforce Thread concepts include:
- Organizational Unit.
- Position.
- Knowledge, Skill, Ability, or Other Qualification (KSAO).
Workforce Thread concepts may be related to many concepts in the Strategy and Business layers, including:
- Organizational Units may be assigned responsibility for specific strategic goals, objectives or initiatives, and may manage specific investments
- Positions may fulfill roles described by the activities they perform in the Business Layer.
Security Thread
The EA3 Security Thread includes security and privacy plans, a catalog of security solutions, COOP and DR plans, and the security assessment documentation for deployed systems and applications. The EA3 Metamodel contains only a security solution description type corresponding to the SP-2 Security Solutions Descriptions artifact. Security solution instances represent the security controls identified by the National Institute of Standards (NIST 2009). The metamodel supports relationships between applications and implemented security controls.
Standards Thread
The EA3 Standards Thread identifies relevant technology standards and their forecasted evolution as it pertains to the enterprise needs. Only the ST-1 Technology Standards Profile is supported in the metamodel at this time using a relationship between solution components in the Systems and Applications layer and technologies in the Standards Thread.
METAMODEL USE AND FUTURE PLANS
A full view of the metamodel with mappings to the EA3 artifacts that are at least partially represented in the metamodel is provided in Figure 7. Although the metamodel is often invisible to most EA stakeholders, it is the basis for organizing “composite” (Zachman, 1989) artifacts such as “storyboards” that provide a comprehensive view of an organizational service from a business process, data exchange, and infrastructure viewpoint.

2 thoughts on “EA3 Metamodel”