Knowledge Management Plan

DMC Data and Information Architecture Plan

I. Project Purposes and Goals

The CEO and Danforth Manufacturing Corporation board of directors have approved the 2008 investment plan. Danforth Manufacturing Corporation proposes implementation of the WELLCO ERP HR Module into the overall DMC Data Architecture.

  • Develop DMC To-Be Architecture Documentation
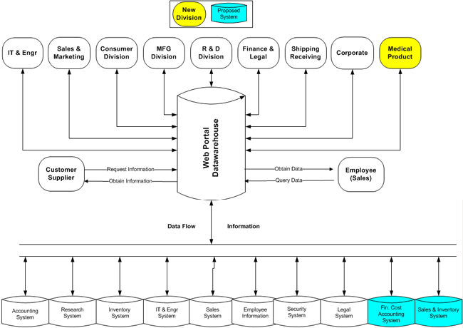
    as-is-data
    As-is Data Architecture

Add Data Models, Document Data Exchanges, Data Flow Diagrams and Update Data Dictionary to reflect the inclusion of HR Module to the DMC As-Is Data Architecture.

Contribute to enterprise efficiency by encouraging communication and awareness of application capabilities via data sharing.  Provide visual aids depicting enterprise processes by documenting data (information) repositories and data exchange. Facilitate identification of obsolete and redundant IT capabilities and data, enabling the elimination of non-essential data and applications.

to-be-data
To-be Data Architecture

Update the To-Be Data Architecture enterprise EA3 repository with applicable artifacts. Provide targeted Executive, Management, and Staff Level documentation to facilitate communication at each operational level of the organization.

  • Promote Data Awareness in Enterprise Training Plans

Architectural artifact review will be included in Enterprise training plans for both IT and business staff. The training plan will introduce staff to DMC Knowledge Management (KM), promote EA3 as a core enterprise communication tool, and  improve inter-departmental awareness of DMC data across the enterprise; enabling innovation, promoting elimination of waste, and implementation of process efficiencies related to implementation to WELLCO ERP HR Module implementation.

  • Share Domain Knowledge

Maintain and Publish the enterprise Data Knowledge domain of DMC Data Architecture.

II. Primary Work Assignments

  • Schedule and Conduct Data Architecture Reviews of WELLCO ERP HR Module.
  • Schedule and Conduct Policy and Process Reviews related to Data Collection, Use, and Exchange at DMC.
  • Update or develop applicable Data Architecture Artifacts.
  • Review and Submit Data Architecture Artifacts to the Enterprise EA3 Administrator.
  • Perform High Level Executive Level Review of To-Be EA3 Data & Information Model.
  • Perform Mid-Level Review of To-Be EA3 Data & Information Model.
  • Perform Detailed View Review of To-Be EA3 Data & Information Model.

III. Strategic Use of EA3 at DMC

  • DMC resources are limited, and we have chosen to follow EA3 practices implemented  in Government, Academic, and Business Entities as part of our Enterprise Strategy.  The objective is to follow established practices to increase DMC’s competitive position by improving efficiency in decision making, implementation of change, and maximize the return on investment in our business processes, IT systems, and DMC data with minimal investment in maintenance expense over time.

Leave a Comment