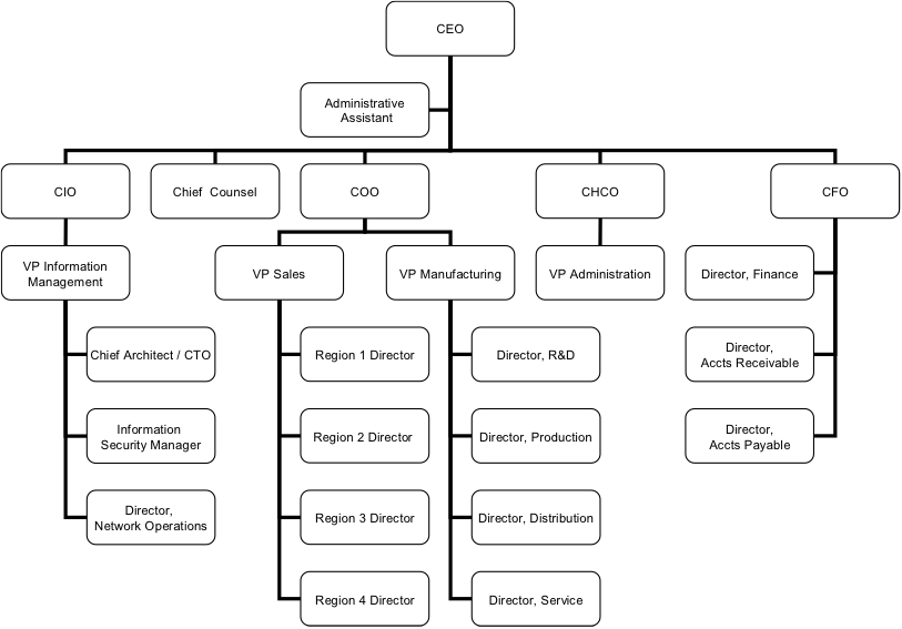
The Organization Chart shows how positions and personnel are organized in hierarchical diagrams or matrix formats. Organization Charts help to show lines of authority, working relationships, as well as ownership of resources, products, and processes.

